Rolle der sogenannten Co-Faktoren bei der Bildung der DAO wenig untersucht
Die Histaminintoleranz bringt ein weites Spektrum an Symptomen mit sich und bei vielen Patienten ist der Leidensdruck hoch. Deswegen bewerben mehr und mehr Nahrungsergänzungsmittelhersteller Präparat-Formulierungen speziell für Patienten mit Histaminunverträglichkeit, die B6 oder auch Kupfer enthalten. Die Zuführung dieser Nährstoffe soll die Versorgung mit Diaminoxidase bzw. deren Aktivität verbessern.
Die Diaminoxidase, kurz DAO, ist ein vor allem im Darm vorkommendes Enzym, welches für den Abbau von in der Nahrung anfallendem Histamin verantwortlich ist. Durch die Optimierung des DAO-Spiegels wiederum sollen Symptome von Histaminunverträglichkeit verbessert werden. Doch welche Rolle spielt Vitamin B6 bei der DAO-Aktivität und welchen Einfluss hat es auf die Taurinsynthese?
Vitamin B6 – ein Co-Faktor der DAO?
Vitamin B6, welches als Oberbegriff für viele vitaminoide Verbindungen wie Pyridoxal, Pyridoxin und Pyridoxamin fungiert, ist für viele Vorgänge im Körper entscheidend. Es ist auch das einzige Vitamin, bei dem sowohl ein Mangel, also zu wenig B6, als auch ein „zu viel“ zu einer Polyneuropathie (also Kribbeln in Händen und Füßen etc.) führen kann! Daher möchte ich dringendst von „blinder“ Einnahme – vor allem hoher Dosen – ohne eine vorherige Laborbestimmung des B6-Spiegels abraten.1
B6 gilt zwar als Cofaktor für die Herstellung der Diaminoxidase (DAO) und wird auf den entsprechenden Seiten der Nahrungsergänzungsmittelhersteller auch so beworben. Jedoch finden sich kaum sogenannte in vivo-Untersuchungen der Effekte beim Menschen. Stattdessen finden zu der Rolle von Vitamin B6 bzw. seiner aktiven Form Pyroxidal-5-Phophat (PLP) in der Diaminoxidase-Aktivität und Bildung hauptsächlich Tier- oder in vitro-Forschung, die außerhalb vom Menschen in der Petrischale/im Reagenzglas stattgefunden haben.2–4
Vitamin B6 ist im Körper an einer Vielzahl von Prozessen beteiligt, so auch an der Histidin Decarboxylase, die aus der Aminosäure Histidin im Körper Histamin herstellt (siehe den Artikel zu Ursachen der Histaminintoleranz).

Eine Verbindung zwischen Vitamin B6 und Taurin
Nicht wenige Histaminintoleranz-Patienten bemerken einen positiven Effekt durch die B6-Einnahme, wobei es dafür noch weitere Erklärungsansätze als die „B6-sorgt-für-mehr-DAO-Theorie“ geben könnte, die gerne in einschlägigen Blogs rezitiert wird. Wird ein Vitamin B6-Mangel ausgeglichen, führt das zur Beeinflussung einer Vielzahl von Stoffwechselprozessen. So hat z.B. ein Vitamin B6-Mangel auch Einfluss auf die Taurinsynthese.
B6 ist entscheidend für die Taurinbildung und Taurin ist eine Aminosäure, der ebenfalls antientzündliche und allergische Eigenschaften zugeschrieben werden.5–7 Ohne einen ausreichenden Spiegel der aktiven Form des B6 namens Pyroxidal -5- Phosphat funktionieren gewisse Stoffwechselwege, die in die Bildung von Taurin resultieren, nur in eingeschränkter Form.
Wer sich die Erklärung der Stoffwechselzusammenhänge sparen möchte, kann gerne zu den antiallergischen Eigenschaften von Taurin springen. Ich versuche es möglichst anschaulich mittels einer Grafik zu erklären.
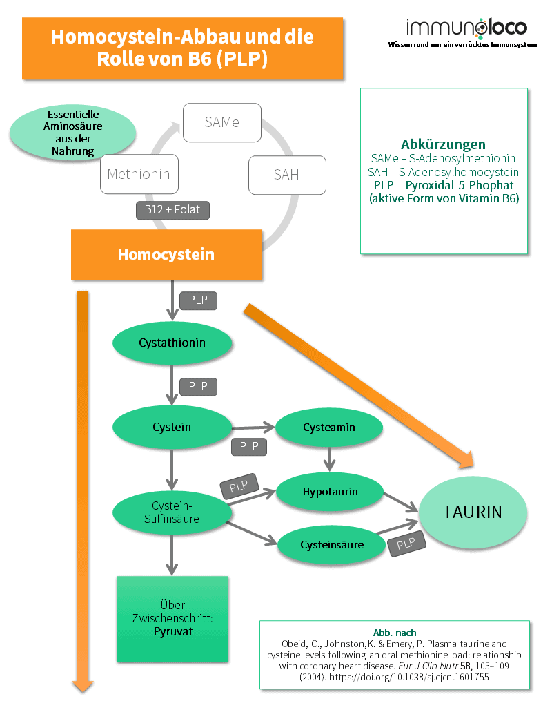
Die Bildung von Taurin im Körper
Pyroxydal-5-Phophat, also die aktive Form von Vitamin B6, wird vom Körper benötigt, um das Stoffwechselprodukt Homocystein abzubauen. Dies geschieht über einen Abbauweg, der auch als Transsulfurierung bekannt ist.
Homocystein entsteht als Zwischenprodukt beim Auf-/Abbau bestimmter Aminosäuren wie der essenziellen Aminosäuren Methionin und Cystein. Diese Aminosäuren müssen wir über die Nahrung mittels Eiweiß aufnehmen, da wir sie nicht herstellen können und sie für den Aufbau von körpereigenen Eiweißen entscheidend sind.
Homocystein wird unter Verwendung der aktiven Form von Vitamin B6 über einen Zwischenschritt zur Aminosäure Cystein abgebaut. Cystein wiederum ist Ausgangsmaterial für die Bildung von Pyruvat, Sulfat und Taurin. Der Abbau von Cystein zur Aminosäure Taurin erfolgt abermals mittels B6.8

Taurin – in Energydrinks und in der Komplementärmedizin häufig verwendet
Taurin ist eine Aminosäure, die nicht nur in komplementären Kreisen gerne angewandt wird und in Energydrinks zu finden ist, worin sie angeblich Flügel verleiht 😉, sondern sie ist auch Gegenstand medizinischer Forschung.
Es gibt viele biologische Ansatzpunkte, mittels welcher Taurin eventuell einen positiven Effekt auf den Körper entfalten könnte – beispielsweise bei Erkrankungen des Herz-Kreislaufsystems.6 Jedoch muss generell auch hier wieder darauf hingewiesen werden, dass sich einige der Taurin zugeschriebenen Vorteile bisher nicht in Studien oder in Untersuchungen am Menschen belegen lassen.
Wissenschaftliche Untersuchungen zu Taurin, allergischen Symptomen und Histamin
Es gibt wissenschaftliche Untersuchungen, meist im Tiermodell oder in vitro , die zeigen, dass Taurin zu einer Hemmung von Entzündungsprozessen im Körper führen kann. Diese Entzündungshemmung kommt über eine Beeinflussung bestimmter Faktoren zu Stande, die vereinfacht gesagt regulieren, ob gewisse Gene "aktiviert" werden oder nicht. Taurin hat wohl einen Einfluss auf die NF-κB-Transkriptionsfaktorfamillie (nuclear factor kappa light chain enhancer of activated B-cells). Der NF-κB-Faktor spielt eine Rolle bei der Regulation der Immunantwort und bei der Entstehung entzündlicher Prozesse.6,7
Durch Taurinzufuhr kam es in Modelluntersuchungen zu einer Reduktion entzündungsfördernder Botenstoffe.6,7 In einem Tiermodell von Ratten mit Hühnereiweiß-Allergie konnten Histamin und auch Immunglobulin E (kurz: IgE) als Marker für allergische Entzündungsprozesse durch die Gabe von Taurin deutlich reduziert werden.5
IgE spielt eine Rolle bei der Vermittlung von Allergien und ist vielleicht auch dem Laien ein Begriff, da das ärztliche Personal oftmals eine IgE-Bestimmung im Blut durchführt, wenn es eine Allergie vermutet.
In der oben beschriebenen Untersuchung von Ratten mit Hühnereiweiß-Allergie zeigten die Tiere nach Gabe von Taurin nicht nur Veränderungen bei den Laborparametern, sondern auch im Verhalten. So rieben sie sich weniger oft die Nase, weswegen es wahrscheinlich ist, dass die Ratten weniger allergische Symptome verspürten. Daher schreiben die Forscher abschließend, dass Taurin eventuell bei allergischen Erkrankungen hilfreich sein könnte.5
Aufgrund von fehlenden belastbaren Studien zu B6 und Taurin am Menschen zu histaminvermittelten und allergischen Erkrankungen, lässt sich nur spekulieren, welchen Einfluss ein Vitamin B6-Mangel und/oder Taurin auf die Ausprägung allergischer Symptome und des Histaminspiegels beim Menschen hat. Biochemisch gesehen könnte B6 seine Wirkung bei histaminvermittelten Unverträglichkeiten teilweise über die oben beschriebenen Mechanismen entfalten, wobei ich hier noch einmal betonen möchte, dass uns Studien dazu fehlen.
Mangelerscheinungen bei Menschen mit Unverträglichkeiten und Magen-Darm-Erkrankungen
Bei nicht wenigen „Magen-Darm-Patienten“ mit gastrointestinalen Erkrankungen und Intoleranzen, wie dem Histaminintoleranz-Syndrom, kommt es aufgrund der mangelnden Essensaufnahme und des eingeschränkten Speiseplans einerseits und der tendenziell schlechteren Aufnahme anderseits zu Unterversorgungen mit Vitaminen, Spurenelementen und Kalorien.
Eine schlechtere Aufnahme kann bedingt sein durch bestehende Grunderkrankungen, wie chronisch-entzündliche Darmerkrankungen oder gastrointestinale Allergien, die ebenfalls mit einer Histaminunverträglichkeit einhergehen können. Vitamin- und Nährstoffunterversorgungen können weitreichend sein und die Situation für Personen mit mehreren Intoleranzen oder Mastzellproblematiken noch verschärfen.
Wer unter einer Histaminintoleranz leidet, sollte am besten mithilfe eines erfahrenen Therapeuten versuchen, die Ursachen für deren Auftreten nachzuvollziehen, da sich dann oft individuell angepasste, hilfreiche Therapieoptionen finden: Ist die Histaminintoleranz im Rahmen einer neuen Medikation aufgetreten, die vielleicht den Histaminstoffwechsel verändert? Liegen Allergien vor? Wichtig ist, nicht auf bloßen Verdacht hohe Dosen Vitamine, Nahrungsergänzungsmittel oder Ähnliches ohne ärztliche/therapeutische Betreuung einzunehmen und am besten regelmäßige Laborkontrollen bei der Einnahme durchzuführen.
Dies sind nur einige der Ursachen, die an der Entwicklung einer Histaminunverträglichkeit beteiligt sein können, weswegen an gesonderter Stelle auf dieser Seite eine detaillierte Aufschlüsselung über bisher bekannte Mechanismen der Histaminunverträglichkeit oder der Biogene-Amine-Intoleranz erfolgt ist.
Du möchtest etwas mehr Unterstützung? Vielleicht ist hier etwas für dich dabei!
Quellen
- Vrolijk MF, Opperhuizen A, Jansen EHJM, Hageman GJ, Bast A, Haenen GRMM. The vitamin B6 paradox: Supplementation with high concentrations of pyridoxine leads to decreased vitamin B6 function. Toxicol In Vitro. 2017;44:206-212. doi:10.1016/j.tiv.2017.07.009
- Saslak K, Kierska D, Maśliński Cz. Phosphopyridoxal complexes with histamine and histidine (5) the kinetics of cyclic compound formation between histamine and pyridoxal-5′-phosphate in the presence of pig kidney diamine oxidase and rat intestinal histaminase. Agents and Actions. 1977;7(1):19-25. doi:10.1007/BF01964876
- Martner-Hewes PM, Hunt IF, Murphy NJ, Swendseid ME, Settlage RH. Vitamin B-6 nutriture and plasma diamine oxidase activity in pregnant Hispanic teenagers. Am J Clin Nutr. 1986;44(6):907-913. doi:10.1093/ajcn/44.6.907
- Neree AT, Soret R, Marcocci L, Pietrangeli P, Pilon N, Mateescu MA. Vegetal diamine oxidase alleviates histamine-induced contraction of colonic muscles. Scientific Reports. 2020;10(1):21563. doi:10.1038/s41598-020-78134-3
- Nam S-Y, Kim H-M, Jeong H-J. The potential protective role of taurine against experimental allergic inflammation. Life Sci. 2017;184:18-24. doi:10.1016/j.lfs.2017.07.007
- Qaradakhi T, Gadanec LK, McSweeney KR, Abraham JR, Apostolopoulos V, Zulli A. The Anti-Inflammatory Effect of Taurine on Cardiovascular Disease. Nutrients. 2020;12(9):2847. doi:10.3390/nu12092847
- Ripps H, Shen W. Review: Taurine: A “very essential” amino acid. Mol Vis. 2012;18:2673-2686. Accessed February 17, 2019. https://www.ncbi.nlm.nih.gov/pmc/articles/PMC3501277/
- Obeid OA, Johnston K, Emery PW. Plasma taurine and cysteine levels following an oral methionine load: relationship with coronary heart disease. European Journal of Clinical Nutrition. 2004;58(1):105-109. doi:10.1038/sj.ejcn.1601755
Ältere Kommentare
Diese Kommentare wurden von unserer vorherigen Website übernommen.
ich wusste gar nicht, dass die Verbindung von B6 und der DAO so wenig untermauert ist. Schon wieder was gelernt. Danke! Ich habe kürzlich ein Video von einem Bremer Arzt (Dr. Wiechert, 2016) gesehen, der meinte, man solle bei einer HIT/MCAS auf keinen Fall die aktivierte Form von B6 substituieren sondern z. B. Pyridoxin oder – al. Was denkst du darüber?
Mit freundlichen Grüßen
Gabriele
auch hier gilt es am besten, es auszuprobieren. Aber ja, manche Formen von B6 haben ein größeres Potential für Nebenwirkungen.
Liebe Grüße
Lisa